锐星微温补RTC RS4TC8900QCE 在车载BMS的应用
实时时钟,简称RTC,是广泛应用于电子产品的重要元器件。锐星微温补RTC具有高精度、高稳定性和多功能的特点,广泛应用于多个行业。下面详细了解一下锐星微RTC在车载电池管理系统(BMS)上的应用。
01 BMS电池管理系统
BMS即电池的管理系统,是估算电池包的剩余容量和健康状态,保证其维持在合理范围内,防止过度充放电对电池造成损伤,从而达到让电池包可以稳定工作的效果,确保所有电池均匀放电,达到最佳充电状态,同时实时记录重要log日志,既可以通过车联网上传监控中心,实时对车辆进行监测管理,也可以在后期对问题进行调查定位和产品优化设计。这些都离不开一颗高精度、高可靠性的RTC芯片来为BMS的log日志提高准确的时间戳。
02 产品介绍
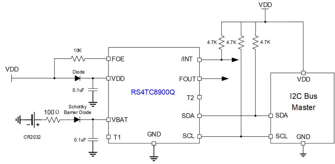
RS4TC8900QCE是一款车规级的低功耗温补RTC芯片,其外观与引脚示意图如下:

具有如下核心优势:
1.高精度:内置32.768kHz晶体,集成数字温度补偿,计时精度达±3ppm(Ta=40°C~+85°C),±5ppm(Ta=-40°C~+105°C),如下图所示,高温环境亦可提供精准计时。

1.车规级可靠性:符合AEC-Q100标准,抗振动、抗EMC干扰能力强,适应严苛车载环境。
2.超低功耗:休眠电流低至0.5uA(典型值),提升电池的续航能力。
3.支持备份电池切换:应对主电源掉电故障,进一步提高系统可靠性。
4.超小型封装:3.2*2.5*1.0mm,适合系统小型化、高密度设计,摆脱传统方案束缚。
5.灵活接口与功能集成:IIC通信接口,通讯速率400Khz。内置报警、倒计时定时器,简化BMS系统设计。
03 RTC在BMS的作用
-
RTC模块在发动机关闭,即BMS进入休眠状态时,也能以低功耗运行,保持准确的时间。
-
作为唤醒源之一,触发BMS对自身工作模式(休眠、运行...)进行自检管理;
-
日历时间,为BMS提供历史数据和故障信息对应的时间坐标(时间戳)。
1.备用电池低功耗运行
在发动机关闭时,带有电源切换功能的锐星微RS4TC8900QCE芯片会监测主电源的电压,当电压下降到预设值时,实时时钟模块会自动切换到备用电池,并以0.5uA左右的功耗保持内部计时功能。
2.定时唤醒“体检”
BMS控制器需要实时时钟电路进行定时提醒,当到达设定时刻,RTC会输出一个报警唤醒信号(INT中断信号),唤醒控制器进行自检动作等。
3.日历时间,为BMS提供历史数据和故障信息对应的时间坐标(时间戳)
BMS会根据RTC提供的时间,实时记录重要log日志,既可以通过车联网上传监控中心,实时对车辆进行监测管理,也可以在后期对问题进行调查定位和产品优化设计。
锐星微RS4TC8900QCE为BMS主控单元提供了精准且可靠的计时,有助于BMS系统的各种算法实现。它在BMS的应用框图如下:

04 RS4TC8900QCE应用框图

RS4TC8900QCE通过IIC与MCU通信,内置晶体无需外接振荡器,备用电池可选用纽扣电池或可充电电池。
05 结语
RTC时钟芯片是车载BMS实现精准控制与安全管理的基石,国产厂商通过技术迭代与车规认证,正逐步打破海外垄断,为新能源汽车的智能化发展注入核心驱动力。未来,随着自动驾驶与车联网的深化,RTC的高精度、低功耗特性将进一步释放其价值,成为汽车电子生态中不可或缺的一环。
推荐文章
-
PCIe 7.0(即PCI Express 7.0)是PCI Express接口的最新版本,它提供了更高的带宽和更低的功耗,旨在支持未来的高速数据传输需求。特别适应下一代处理器高带宽的要求,由PCIe 5.0的32GT/s跨越至128GT/s,×16单向带宽可达512GB/s,成为CPU、GPU、加速器、DPU与存储系统之间的高速互联标准接口。 在PCIe 7.0的实现中,时钟缓冲器(Clock Buffer)用于确保时钟信号在高速传输过程中的稳定性和可靠性。因为高速数据传输要求极其精确的时钟同步,这些缓冲器通常放置在关键的信号路径上,尤其是在长距离传输或高负载条件下的抖动指标至关重要。 锐星微RS2CB190xx系列时钟Buffer是锐星微电子专为新一代服务器CPU平台设计。该系列提供4~20个LP-HCSL输出,附加相位抖动低,支持1.8V低压低功耗,支持Common Clock(CC)和Independent Reference(IR)架构,兼容SMBus配置和Side-Band Interface(SBI)。完全满足PCIe7.0规范对参考时钟的极端低抖动要求,附加相位抖动低至3 fs RMS以下(PCIe ...
-
热血同行,快乐翻倍!锐星微常熟2天1夜团建圆满落幕,这份鲜活的,值得被定格~ >>>全力奔赴,凝聚共燃 首日行程于红豆山庄活力开启!一系列趣味团队游戏轮番上演,大家卸下压力,全情投入。为了共同荣誉而默契协作、奋力冲刺,现场笑声与呐喊此起彼伏。 每一次的并肩作战,都让团队的心贴得更近——这正是锐星微独有的凝聚力!经过几番热烈角逐,各队实力悉数展现,最终的获奖团队也为这场酣畅淋漓的比拼画上圆满句点。 当夜幕降临,温馨热闹的颁奖晚宴正式拉开帷幕。我们围坐一堂,在享用美食的同时,为白天脱颖而出的三支团队隆重颁奖。沉甸甸的荣誉证书与专属奖励,是对每一份全力以赴的认可,也为此次旅程增添了闪亮的高光。席间,大家畅谈工作与生活,分享一天的收获与喜悦,氛围格外温暖动人。 >>>悠然漫行,身心治愈 第二天,切换至悠闲模式,前往国家5A级旅游景区——沙家浜。这里坐拥阳澄湖畔的生态美景,既是著名的红色胜地,亦蕴藏着浓郁的江南水乡韵味。大家或漫步青石小路、穿行芦苇荡间,或打卡春来茶馆、参观革命历史纪念馆,或品...
-
2025年11月21日-24日,备受瞩目的第十二届广州国际汽车技术展览会(AUTO TECH China 2025)将在广州广交会展馆 D 区盛大开幕。上海锐星微电子科技有限公司(展位号:3912)将携全系列核心产品重磅参展,与行业同仁共话汽车电子技术革新,展示在模拟时钟信号链领域的硬核实力。 车规核心产品矩阵 晶体振荡器(XO)系列 核心优势:高抗干扰能力,适应复杂车载电磁环境,宽温域(-40~125℃)稳定输出 应用场景:智能座舱、ADAS、车载网络等高频时钟需求 时钟发生器系列 输出可调:支持25MHz、50MHz、100MHz等多频点灵活配置。 高精度同步:确保各模块时钟同步,有效降低系统延迟与数据误差 场景适配:适用于智能驾驶L2/L3级系统及智能座舱等核心场景 实时时钟(RTC)系列 技术特点:温补高精度计时,为安全和座舱系统提供精准时间信息 寿命保障:满足汽车电子15年以上生命周期需求 电平转换器系列 接口兼容:支持SPI、I2C、UART等多种电压信号 应用领域:智能座舱、智驾、TBOX等系统信号传输 ...
-
2025年9月23日至27日上海·国家会展中心(上海市青浦区崧泽大道333号),锐星微将参展中国国际工业博览会——智行未来展展位号为5.2H-C182,携手行业伙伴共探汽车电子前沿技术,展示多款符合车规级标准的高可靠性芯片产品,为智能出行注入强劲“芯”动力! >>>聚焦展品:严苛标准下的车规芯片及解决方案 锐星微深耕时钟与模拟芯片领域,现已形成九大核心产品线,包括:晶体振荡器、复位&电压检测电路、实时时钟(RTC)、时钟缓冲器、时钟发生器、电平转换、运算放大器、信号开关及比较器。 为满足汽车电子对安全性、可靠性与稳定性的极高要求,公司依托强大的自主研发能力,已将其中六大产品线全面导入车规领域,并推出全系列车规级产品及完整解决方案。 车规级产品线涵盖: 时钟与同步产品: 晶体振荡器、实时时钟(RTC)、时钟缓冲器、时钟发生器 接口与信号链产品: 电平转换器、信号开关 车规产品矩阵 我们的车规产品致力于为智能汽车的核心应用,如智能座舱、高级驾驶辅助系统(ADAS)、车身控制及...
